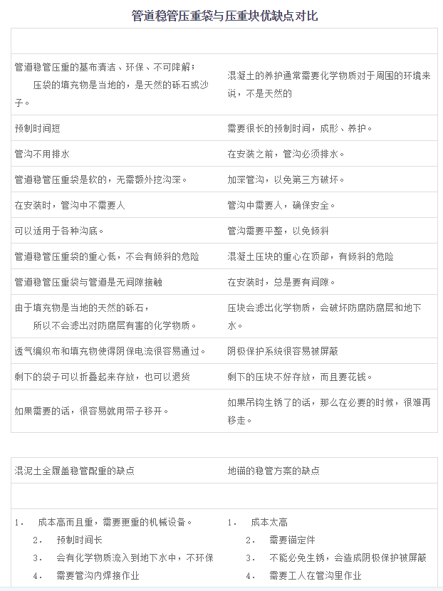
在石油和天然气管道敷设过程中,管道经常经过河流、池塘、沼泽、湿地、滩涂和严重地震液化区段,为防止施工和运行过程中的管道因浮力而产生漂管现象,-般采用稳管技术,其稳管形式主要有混凝土覆壁管道、混凝土压重、预制马鞍型压重块、石笼、管架等。但是受水域地质、管道承受应力等条件的限制,上述稳管技术均存在一-定程度的局限性。本文在综合考虑上述稳管技术特点的基础上,研究了管道浮力平衡压袋稳管技术。该技术具有施工方便、不损伤管道防腐层等特点,在国内外长输管道铺设中得到了现场应用,取得了良好的施工效果。

根据管段自重与水浮力之间的关系,为防止管段漂浮,在施工前应根据管材规格和型号计算出平衡压袋组数、每组所填充材料的重量、每组平衡压袋个数、每组平衡压袋尺寸及各组之间的中心间距,保证管段埋深。平衡压袋连续袋码放方式及间隔袋码放方式见图
1平衡压袋连绒袋码放方式及间隔袋码放方式示意3施工技术要求
62彩集团(1)管道浮力平衡压袋施工中,对严密性要求高的管道,可先用玻璃丝布或橡胶将管道包一圈,外面再加一圈比接缝稍宽的扁钢铁;对带螺纹和连接件的管道,要根据管道输送介质采用各种相应的填料,以达到严密连接。
62彩集团(2)根据要求正确选用压袋,安装完毕,要严格按照施工验收规范的要求进行管道严密性试验或强度试验。
62彩集团(3)施工过程中要注意保护压袋,避免划伤损坏。
62彩集团(4)施工时将管道上部的淤泥清除,然后将压袋紧密排列在管道两侧,应边清边压,以避免管道上浮。
62彩集团(5)为了便于填充、吊装,在施工过程中采取整体填充吊装,管沟可根据平衡袋规格适当加宽。
(6)平衡压袋若是厂家定制,应要求供应商具备现场灌装施工能力,提供产品的生产、保管、运输、储存、使用和安装说明书,并进行施工现场安装技术指导。

结束语
平衡压袋稳管技术是传统混凝土连续覆盖层稳管和混凝土压重块稳管的换代技术,具有适应性强、施工速度快、成本低、安全环保、现场填装、方便快捷等优点。因此,该方法在管道建设中得到广泛应用和认可,提高了天然气和石油管道建设施工技术水平和质量,可为从事管道工程的科研、设计人员提供参考。